欢迎您来到机电设备采购平台!
首页 >

乌兰察布市机关事务服务中心机动车辆保险业务合作协议政府采购合同公告

乌兰察布市机关事务服务中心机动车辆保险业务合作协议政府采购合同公告

  • 收藏
  • 打印
  • 字小
  • 字大+
信息时间:
2024-10-25
招标文件下载

******服务中心机动车辆保险业务合作协议政府采购合同公告

发布时间:2024年10月25日

一、合同编号:蒙(分)产印乌兰察布中支(2024)-05号

二、合同名称:机动车辆保险业务合作协议

三、项目编号:2辆机动车辆保险业务(太平洋10月)

四、项目名称:2辆机动车辆保险业务(太平洋10月)

五、合同主体

******服务中心

地址:察哈尔西路18号

联系方式:******

******有限公司乌兰察布中心支公司

地址:内蒙古自治区乌兰察布市市本级乌兰察布市集宁区航天新元小区2号楼

联系方式:******

六、合同主要信息

主要标的:

序号 名称 数量(单位) 单价(元) 总价(元) 规格型号/服务要求
1 车辆保险 1(次) ¥5,535.86 ¥5,535.86 车辆保险

合同金额: 5,535.86元,大写(人民币):伍仟伍佰叁拾伍元捌角陆分

履约期限:2024年10月25日至2024年10月25日

履约地点:察哈尔西街18号

采购方式:公开招标

七、合同签订日期

2024年10月25日

八、合同公告日期

2024年10月25日

九、其他补充事宜

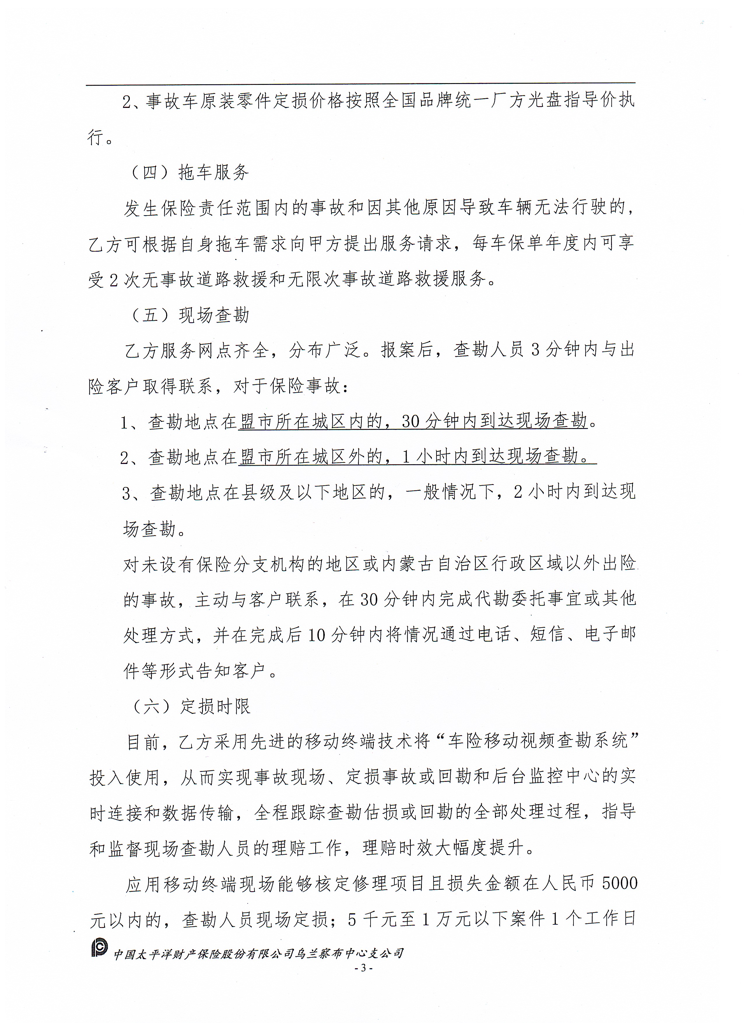
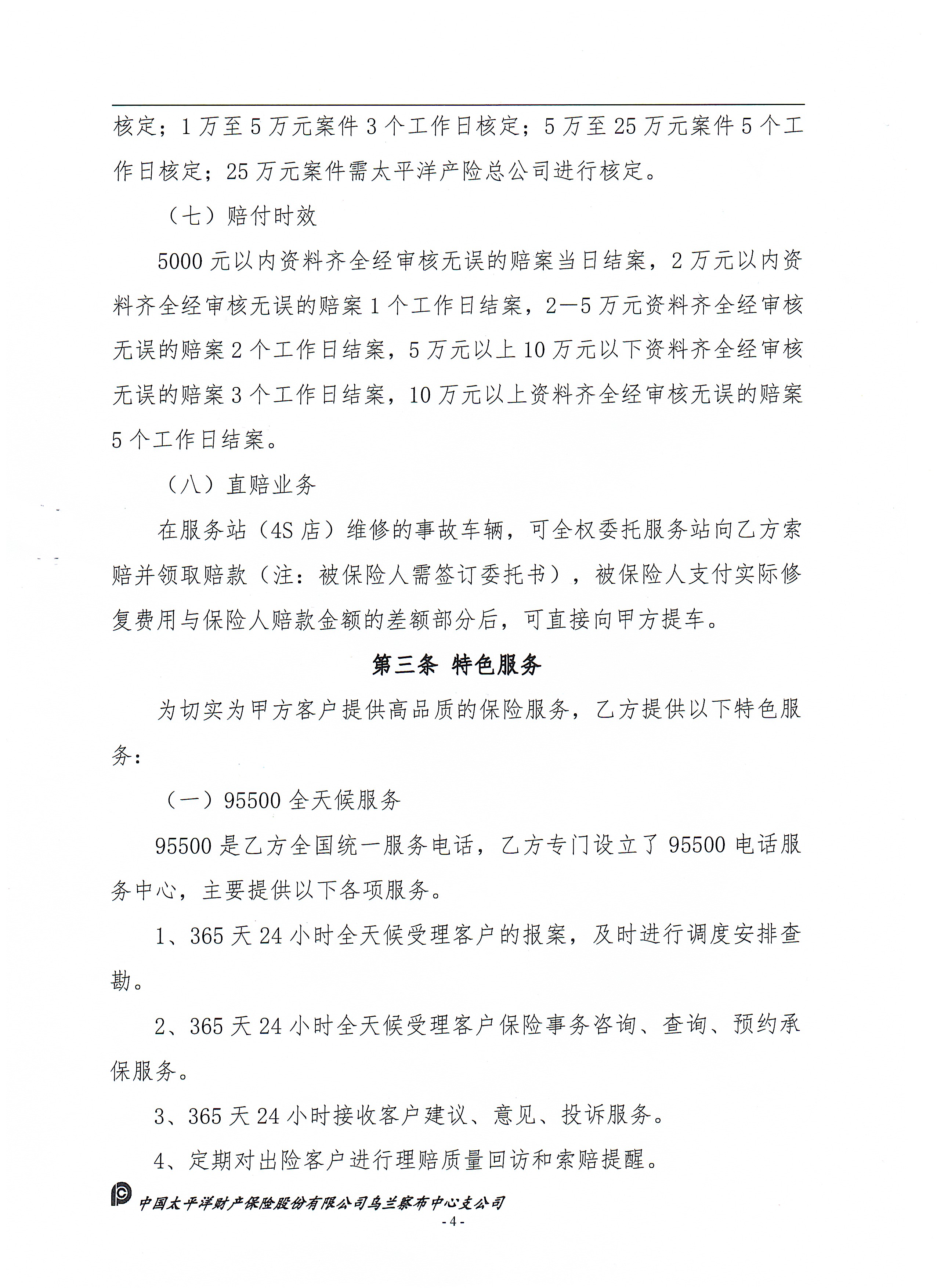
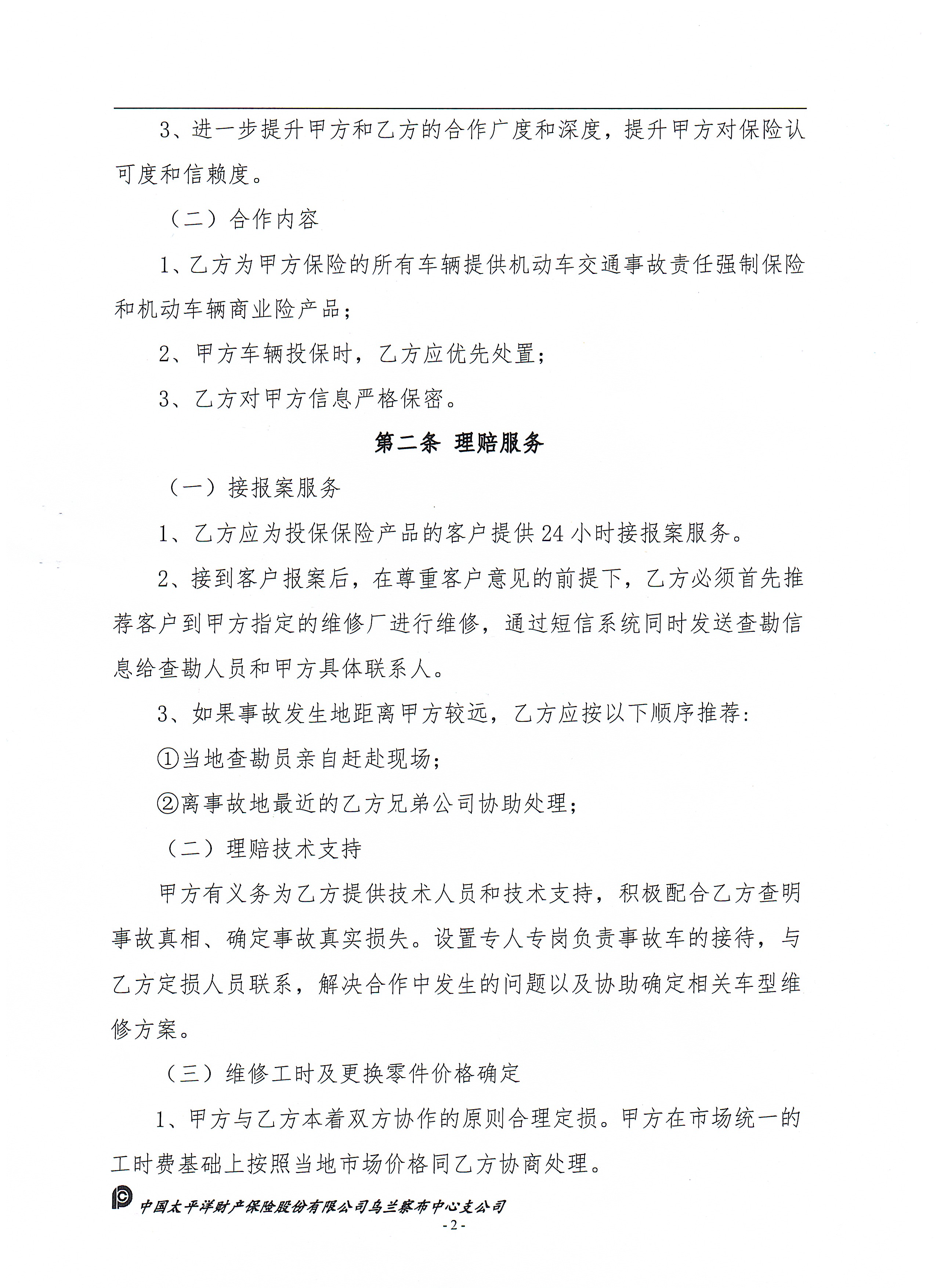
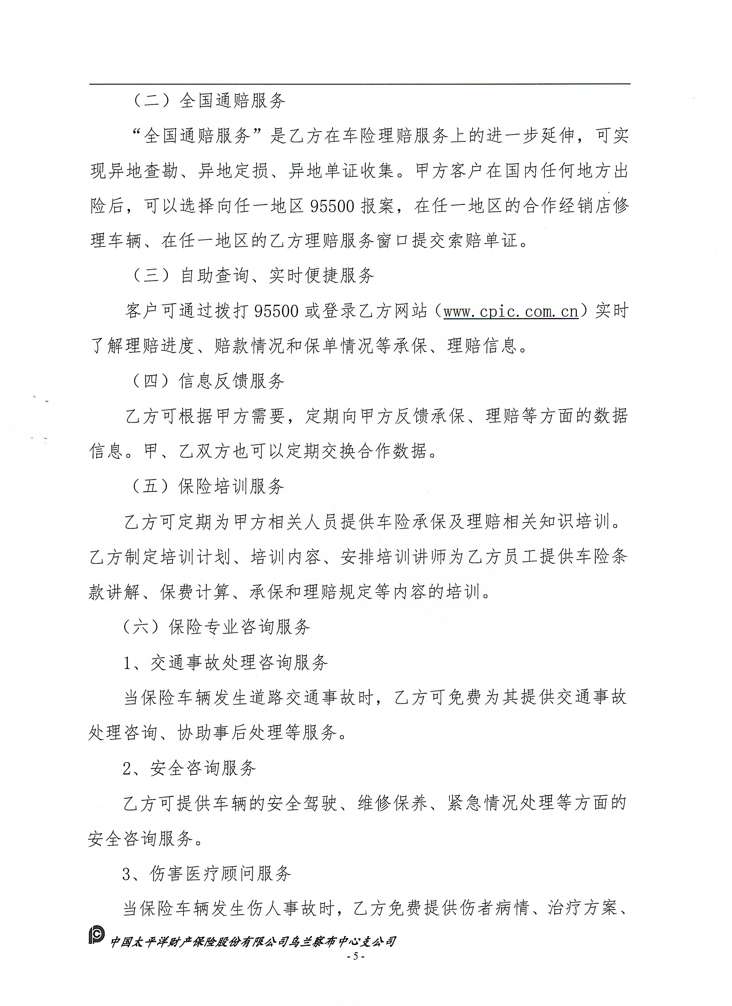
合同附件:

2024-04-02_002.jpg

2024-04-02_003.jpg

2024-04-02_004.jpg

2024-04-02_005.jpg

2024-04-02_006.jpg

2024-04-02_007.jpg

2024-04-02_008.jpg

2024-04-02_009.jpg

******服务中心

2024年10月25日

查看项目详细信息

版权免责声明

【1】凡本网注明"来源:机电设备采购平台"的所有文字、图片和音视频稿件,版权均属于机电设备采购平台,转载请必须注明机机电设备采购平台,违反者本网将追究相关法律责任。

【2】本网转载并注明自其它来源的作品,是本着为读者传递更多信息之目的,并不代表本网赞同其观点或证实其内容的真实性,不承担此类作品侵权行为的直接责任及连带责任。其他媒体、网站或个人从本网转载时,必须保留本网注明的作品来源,并自负版权等法律责任。

【3】如涉及作品内容、版权等问题,请在作品发表之日起一周内与本网联系。

分享到朋友圈
一天内免费查看信息来源站点

分享成功后点击跳转

注册使用者、商机更精准
姓名:*
手机号:*
验证码:* 发送验证码 已发送(60s)
机构名称:
职位:
供应产品:

开通黄金会员,即可查看实时商机信息(30条/天)

每天提供100000+条招投标采购信息,随时掌握最新发布的商机,实时更新

开通地区选择
全国
浙江
黄金会员权益
查看信息(30条/天)
信息订阅(5组)
来源跳转验证(30次)
附件下载(部分正文涵盖)
铂金会员权益 (包含黄金会员权益)
查看信息(100条/天)
信息订阅(10组)
来源跳转验证(100次)
项目导出(100条)
附件下载(部分正文涵盖)
钻石会员权益 (包含铂金会员权益)
查看信息(无限制)
信息订阅(无限制)
来源跳转验证(无限制)
企业推荐
项目导出(1000条)
企业信息
标友圈
附件下载(部分正文涵盖)

抱歉,您当前会员等级权限不够!

此功能只对更高等级会员开放,立即提升会员等级!享受更多权益及功能

请扫码添加客服微信或拨打客服热线 0571-28951270 提升会员等级
订单创建成功,打开微信扫一扫完成付款

打开微信扫一扫完成付款

商品名称 暂无
订单编号 暂无
支付方式 微信支付
微信支付 ¥ 249
切换方式

切换到支付宝支付

关注微信
关注微信
关注App
关注App
微信客服
微信客服
返回顶部